Empresas de servicios y contratistas de todo el mundo confían en nosotros
¿Por qué usar Zoho FSM?
Optimiza cada aspecto de tu empresa de servicios en campo para reducir las tareas redundantes e impulsar la productividad.
Servicio efectivo
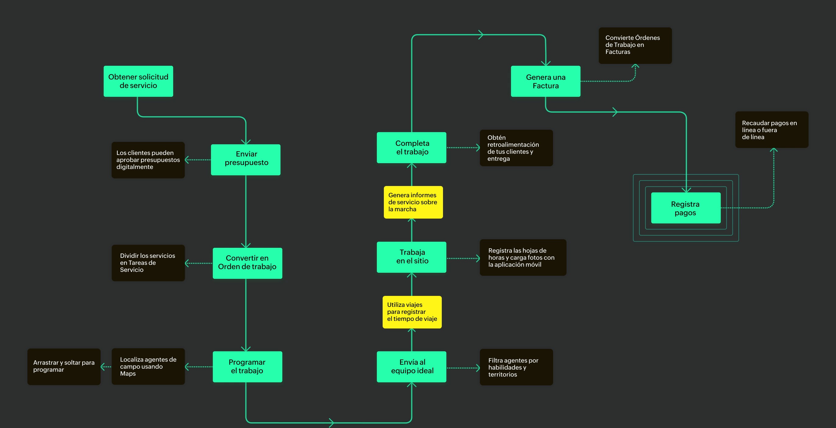
Simplifica la administración de órdenes de trabajo agilizando el proceso desde la recepción de solicitudes y el envío de estimaciones hasta la programación de citas de servicio.
Organiza de manera eficiente los datos del cliente, el historial de trabajo y los activos del cliente.
Administra los programas en la consola de despacho con diagramas de Gantt, cuadrículas y vistas de calendario, y utiliza mapas para el seguimiento de la ubicación en tiempo real.
Gestiona tus empleados de agentes de centro de llamadas, despachadores y agentes en terreno con múltiples habilidades usando perfiles y aptitudes.
Utiliza el mantenimiento programado para configurar órdenes de trabajo y citas de servicio recurrentes a fin de crear planes de mantenimiento periódico.
Las hojas de trabajo ayudan a documentar el trabajo en campo al permitirles a los técnicos actualizar las listas de verificación y registrar lecturas sobre la marcha.
Operaciones eficientes
Convierte las órdenes de trabajo en facturas con marca de la empresa a través de la facturación integrada impulsada por Zoho Financial Suite.
Admite varias monedas con impuestos específicos de cada país y simplifica el proceso de pago.
Las plantillas de PDF permiten la creación de documentos en PDF utilizando datos seleccionados de FSM y hacen posible la personalización para reflejar la identidad de tu marca.
Utiliza informes y paneles para obtener una vista panorámica del rendimiento empresarial. Crea informes personalizados para cumplir requisitos empresariales específicos.
“La visualización en tiempo real del estado de cada proyecto soluciona problemas. La creación de ubicaciones de trabajo y la facturación fácil de los trabajos completados son características que nos encantan”.
Javier Martínez,
Director financiero, Pelican QSR SolutionsEmpleados comprometidos
Capacita a los agentes de campo con la aplicación móvil Zoho FSM para Android y iOS.
Ayúdalos a administrar citas y navegar por el sitio de trabajo.
Supervisa el tiempo de viaje y las planillas de horas trabajadas, y obtén notas y fotos de su trabajo.
Habilita la emisión de facturas y recibe pagos en cualquier lugar.
El desarrollo y la mejora constante de su software ha dado lugar a que Zoho FSM sea la fuerza motriz absoluta de una plataforma de gestión de servicios en terreno.
Cliftford de Meyer,
Director, Citi-Tech SudáfricaClientes felices

Incrementa la tasa de reparación en cada primer servicio enviando técnicos totalmente equipados.


Envíales actualizaciones oportunas a los clientes por correo electrónico y SMS.

Ofréceles a los clientes la opción de realizar pagos en línea y sin conexión


Envía informes de servicio sobre la finalización del trabajo y obtén comentarios, calificaciones de trabajo y firmas de los clientes.
Te acompañamos de principio a fin
Zoho FSM te ayuda a pasar por diferentes procesos de servicio en terreno en una plataforma unificada.

Personaliza según el giro de tu empresa
Personaliza Zoho FSM para que se adapte a las necesidades únicas de tu empresa.
Crea perfiles de usuario personalizados con permisos modificados que ayuden a tus diversos equipos a manejar sus tareas de manera efectiva.
Elige entre diferentes tipos de terreno y crea campos personalizados en módulos para agregar más información específica de la industria.
Automatiza los procesos de formulación de tareas repetitivas mediante la definición de funciones y reglas de flujo de trabajo.
Amplía Zoho FSM con las integraciones
Crea un sistema potente que te permita administrar tu empresa.
Desarrollado por Zoho Finance Suite, Zoho FSM te permite utilizar una variedad de portales de pagos para recibir pagos en línea.
Amplía Zoho CRM para tu empresa de servicios en sitio con la extensión de Zoho FSM.
Contacta a los clientes inmediatamente utilizando la integración con WhatsApp de Zoho FSM para una comunicación en tiempo real.
Habilita la asistencia en el terreno sin esfuerzo a través de la integración de Zoho FSM con Zoho Desk.
Mejora las operaciones de servicio en campo de tu empresa al integrar Zoho FSM con Bigin a través de Zoho CRM.
Utiliza las API REST de Zoho FSM para integrarse en otras aplicaciones de terceros.
Solución eficaz. Precios rentables.
Nuestro plan de precios basado en volumen garantiza que solo pagas por las citas creadas por ti.
VER PRECIOSSolicita una demostración del producto
Experimenta Zoho FSM con una demostración personalizada del producto
Asiste a nuestro seminario web en vivo
Conoce más sobre Zoho FSM en nuestras sesiones de seminarios web en vivo.

































