
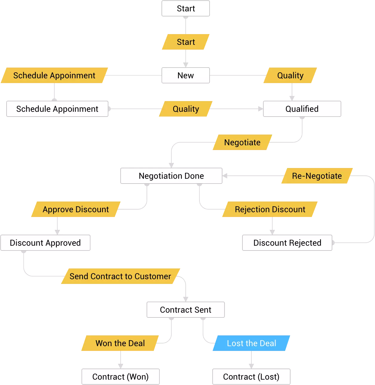
商談成立をより迅速に
営業チームのための効率的で反復可能な一連のステップを策定して、営業プロセス全体を計画します。見込み客の割り当て、フォローアップタスクの設定、顧客とのやり取りをすべて1か所で行います。
デジタル署名で契約書に署名
デジタル署名を利用して見積書や契約書への署名を迅速化します。ドキュメントをアップロードするか、CRMから重要なデータを抽出してテンプレートを作成します。署名された最終ドキュメントのコピーを個別の顧客レコードに保存し、安全に保管します。

作業請求書
リテーナー請求書を設定し、チームで完了したタスクとマイルストーンの時間数に応じた金額を請求します。メールや安全な顧客ポータルから実行可能なオンライン支払いオプションを顧客に提供します。分割や日付指定、半額のみの請求書も発行できます。フォローアップメールの送信を自動化して、支払いを確実に受け取れるようにします。



プロジェクトの管理
ガントチャート、マイルストーン、タスクリストを使用して、未完のプロジェクトを見落とさないようにします。商談が成立すると、プロジェクトが一連のタスクとともにテンプレートから自動的に作成されます。タスクを割り当てることで、同僚に業務の開始を通知します。チームの進捗状況を追跡し、顧客に最新の状況をお知らせします。



経費を管理してプロジェクト全体のコストを把握
クレジットカードを複式会計システムにリンクすることで、間接費の管理を実現します。そうすることで、経費を追跡しその都度プロジェクトに関連付けることができます。モバイル端末での領収書のスキャンや、走行距離追跡アプリを利用し、あとは計上先のプロジェクトを選択するだけですみます。
予算、プロジェクトの受け渡し、パフォーマンスの追跡
500以上の既製のレポートとエグゼクティブダッシュボードを使用して、営業、マーケティング、業務、会計データを一元管理します。営業パイプラインとサービス提供プロセスのモニタリングを行い、チーム全体のパフォーマンスの見直しを行うことで、継続的な改善を図ります。



Zoho Oneが企業に人気の理由
"We were losing so much time being on two or three platforms. Being on Zoho One helped us scale way, way faster."
Francis Jobidon
Co-founder - key account manager
"Instead of looking for information in different tools, with Zoho One we were able to see it in one place."
Moira Russel
Internation Business Development Manager



